본문 바로가기
소설-인물맵-세계문학

[등장인물/인물맵] 오페라의 유령 - 가스통 르루

by MapMaker 2021. 11. 5.

안녕하세요!

오늘 포스팅할 소설은 가스통 르루오페라의 유령 입니다.

사실 뮤지컬로 더 유명하긴 하지만, 사실 소설이 원작이죠.

오페라의 유령 소설은 꽤 길지만, 흥미진진하기때문에 재미있고 쉽게 읽을 수 있습니다.

소설은 오페라의 유령에 대한 소문으로 시작하지만,

점점 긴박하고 스릴넘치는 내용으로 전개가 되죠.

한마디로 재밌습니다.

고전이라서 좀 지루하지 않을까 하신다면 그런 걱정 안하셔도 됩니다.

 

그리고 소설을 다 읽고 나면 파리 오페라 극장을 가보고 싶은 생각이 듭니다.

오페라 극장 내부에서 벌어지는 내용이라 거의다라서요...

가보고 싶네요 ㅠㅠ

 

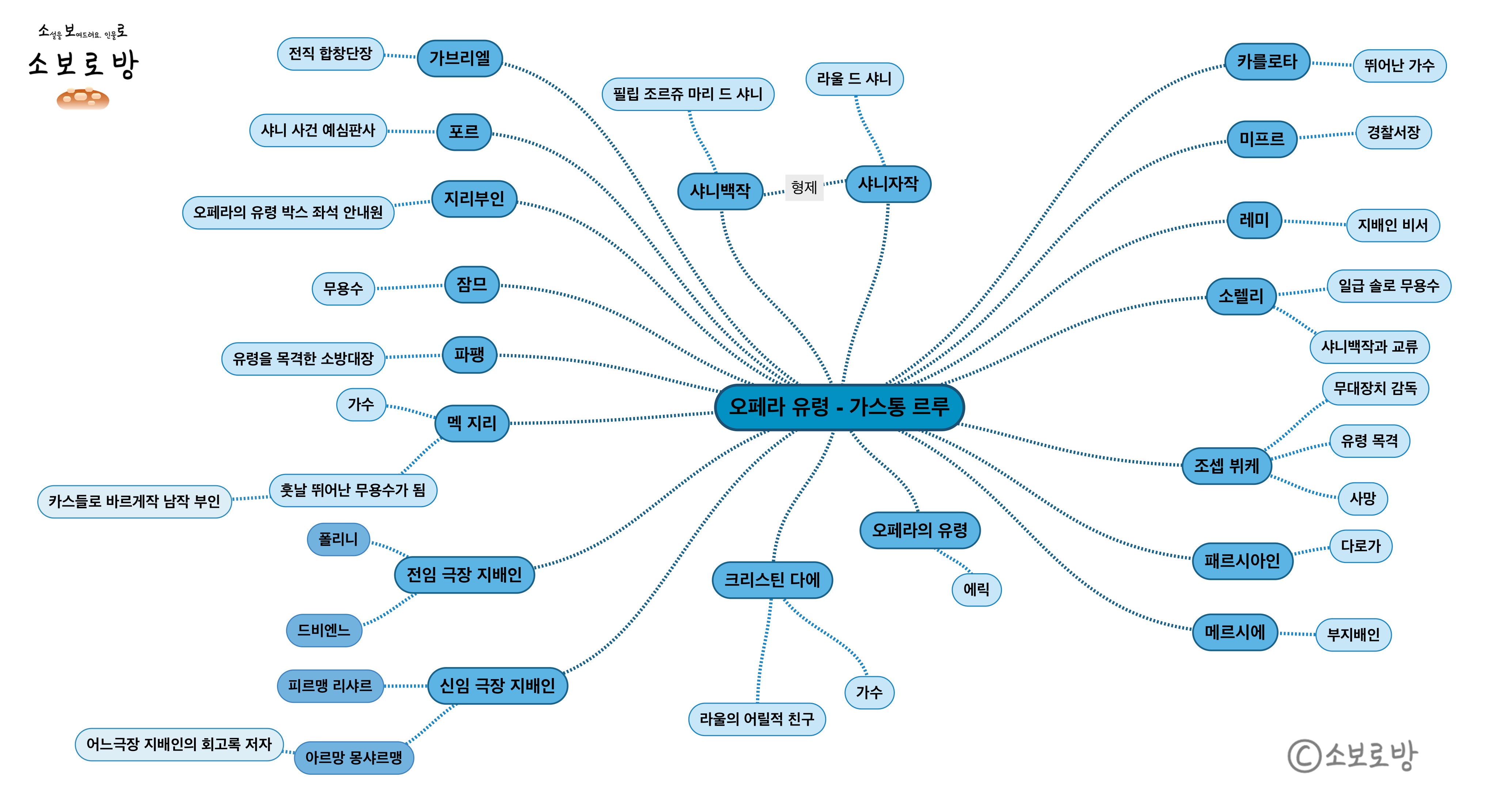
아무튼... 오페라의 유령 주요 등장인물

 

오페라의 유령 : 소문으로만 전해져옴

크리스틴 다에 : 오페라 극장의 가수

카를로타 : 오페라 극장의 뛰어난 가수

샤니백작 : 필립 조르쥬 마리 드 샤니, 라울의 형

샤니자작 : 라울 드 샤니, 필립의 동생

지리부인 : 오페라 유령전용 박스의 안내원

피르맹 리샤르, 아르망 몽 샤르맹 : 신임 극장 지배인

폴리니, 드비엔느 : 전임 극장 지배인

페르시아인 : 의문의 사나이

 

이상입니다.

 

자세한  가스통 르루 오페라의 유령 줄거리가 궁금하시면 아래 유튜브를,

https://youtu.be/WBmujXiGITQ

 

자세한 가스통 르루오페라의 유령 등장인물은 아래 인물맵(인물관계도)을 참고하세요!

 

댓글